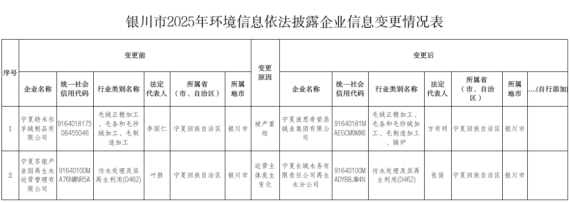
根据生态环境部《企业环境信息依法披露管理办法》相关规定和自治区生态环境厅相关要求,现将银川市2025年度环境信息依法披露企业名单变更情况予以公示。此次变更情况为:7家企业移出名单、2家企业变更企业信息,变更后纳入2025年度环境信息依法披露企业名单共114家。
公示期:2025年2月2日至2025年2月13日(10个工作日)。
公示期间如有异议,可通过文件下方途径和方式反馈意见。
(联系人:宋娟 0951-8679876;邮箱:ychbfzk@163.com)
银川市生态环境局
2026年2月2日






