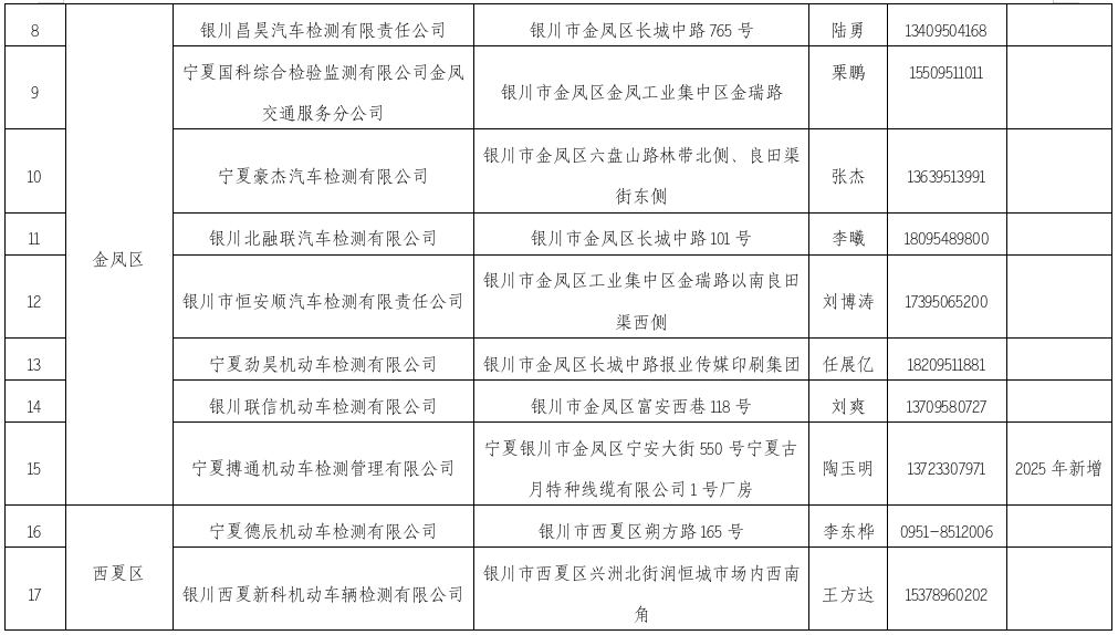
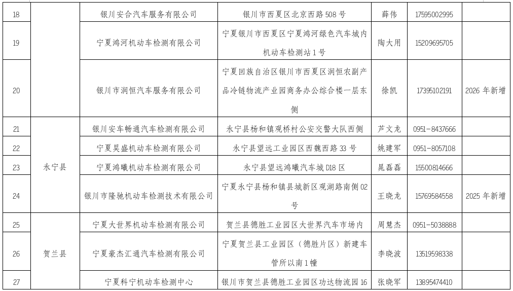
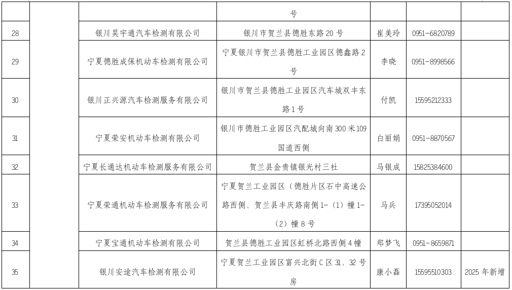
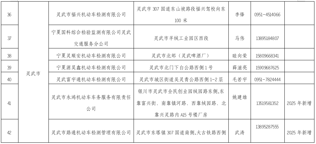
按照《宁夏回族自治区推进实施汽车排放检验与维护(I/M)制度工作方案》相关规定,现将机动车排放检验机构(I站)名单进行公示:





主办单位:银川市生态环境局
承办单位:银川市环境信息中心
办公地址:银川市兴庆区北京东路119号
联系电话:8679806
政府网站标识码:6401000022
ICP备案号: 宁ICP备19001116号-1
宁公网安备64010402001185号
网站地图