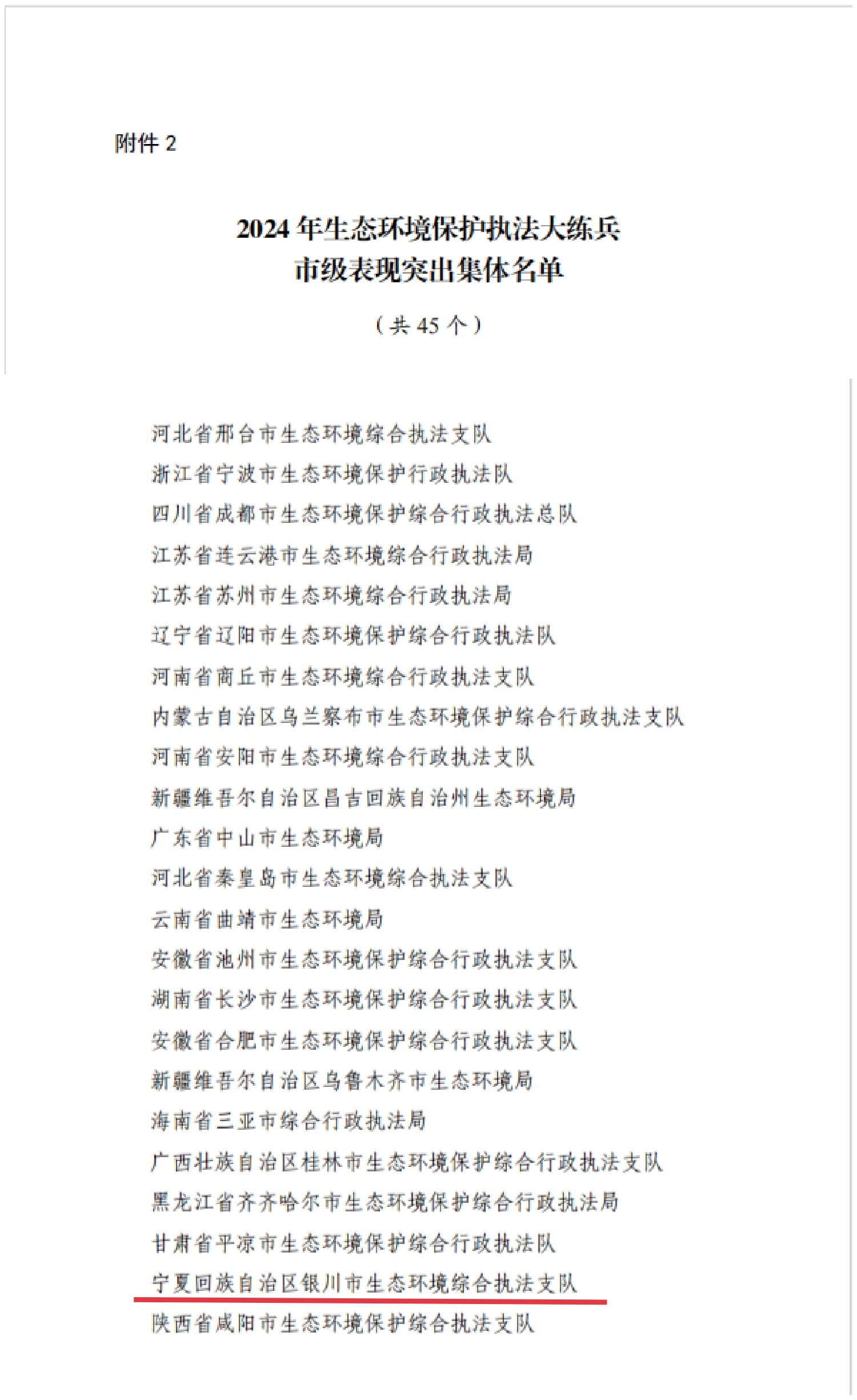
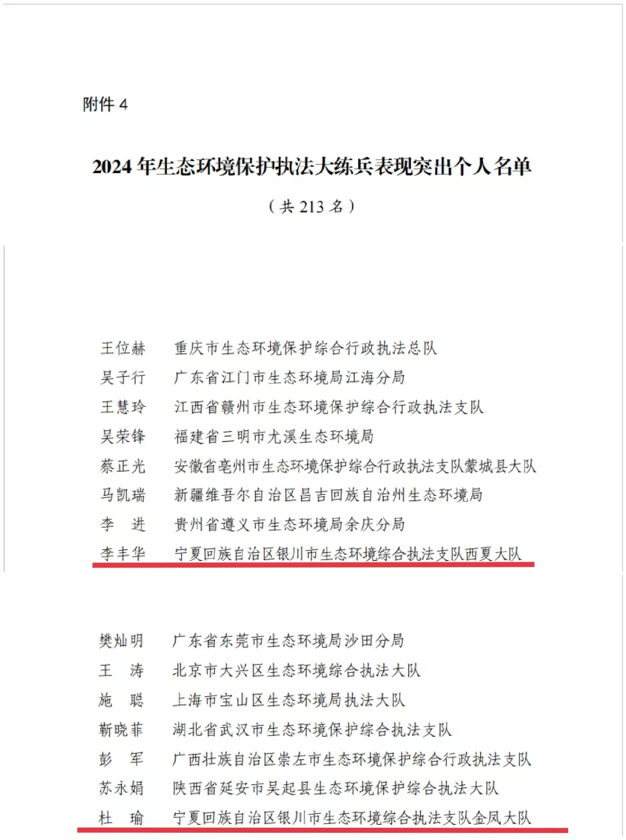
3月27日,生态环境部正式公布2024年生态环境保护执法大练兵表现突出集体和个人的评选结果,宁夏回族自治区银川市生态环境综合执法支队创下十年以来最佳成绩,荣获“2024年生态环境保护执法大练兵市级表现突出集体”称号,为全区唯一获此殊荣执法机构;支队李丰华、杜瑜两名同志同时荣获“2024年生态环境保护执法大练兵表现突出个人”,亦为全区仅有的受表彰个人。
生态环境保护执法大练兵是生态环境部直接部署的生态环境执法监管领域的核心任务,涵盖了执法监管、典型案件、队伍建设、专项行动、案卷质量等执法监管全领域,是一项综合性工作,贯穿全年、全员、全过程。
多为发力增效能,依法治污显担当。2024年,支队牵头组织“利剑治污”大气污染执法攻坚等10余项专项行动,累计检查4607家次,发现问题1964个,全年办理行政执法案件100件,下达生态环境行政处罚决定书80份,罚款金额602.76万元。实施查封案件1件;移送公安机关适用行政拘留案件2件;涉嫌环境污染犯罪移送公安机关4件;轻微违法行为免罚13件,金额92万元。同时,受理各类环境污染投诉3592件,满意率平均94.56%。
智慧赋能优方式,精准帮扶提质效。移动执法终端共上传污染源现场检查记录3495条,实现与自治区、国家环境监管执法平台联网,实时上报现场检查数据,执法机构活跃率、执法人员活跃率每月均达到100%,单兵执法记录仪使用率达到100%。全年现场共制作各类资料6569条,其中照片235张,视频6219条,音频115条,实现了生态环境执法全过程记录和可回溯管理,杜绝选择性执法和随意执法,做到执法过程有法可依、有据可查。定期开展互动式普法宣讲,制作“生态环境普法服务包”,组织帮扶座谈等措施切实找准为企业服务的发力点。
固本强基铸铁军,赋能提质树标杆。先后选派6名执法人员赴河北衡水、山西吕梁等地,参加8轮次国家级重点帮扶专项行动,受到生态环境部和自治区生态环境厅的表扬。配发执法装备102件,移动执法记录仪达到持证执法人员全覆盖,无人机按执法机构配备,取得大型无人机持证3人。特别是加强大气污染防治执法装备的培训,对于执法人员锁定涉气污染源头、精准发现问题线索起到重要作用,切实做到“外树形象、内强素质”。
此项殊荣的获得,既是对银川市生态环境综合执法队伍专业能力和工作成效的高度认可,也充分展现出银川市在生态环境领域的显著进步。银川市生态环境综合执法支队将以此为新起点,持续发挥示范引领作用,为筑牢西北地区生态安全屏障作出更大贡献。
(撰稿:裴江莹)







