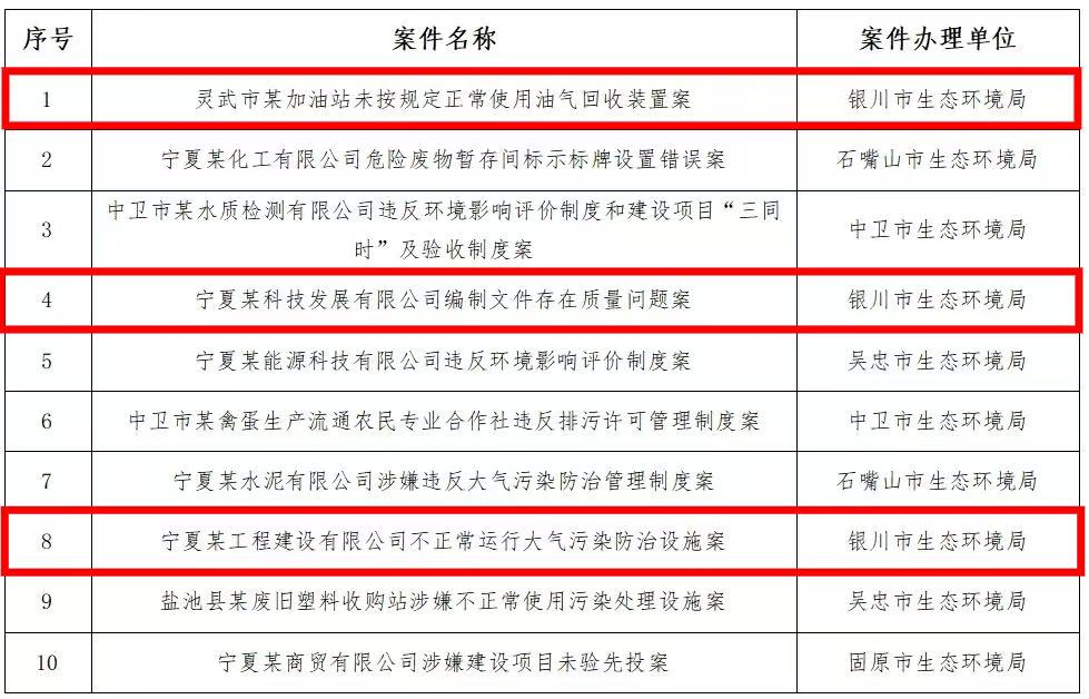
1月21日,自治区生态环境厅公布了10份2024年全区生态环境保护行政执法优秀典型案卷,抽取银川市生态环境局的《灵武市某加油站未按规定正常使用油气回收装置行政处罚案卷》《宁夏某科技发展有限公司编制环评文件存在质量问题行政处罚案卷》《宁夏某工程建设有限公司不正常运行大气污染防治设施实施查封案卷》3份案卷均成功入选!其中,1份案卷创下评查得分第1名的佳绩!这是继入选自治区人民政府2024年度行政处罚优秀典型案例后,银川市生态环境局再次荣获自治区级荣誉。
为切实提升执法履职规范化水平,有效提高执法案件办理质量,促进严格规范公正文明执法。近年来,银川市生态环境局多措并举、多头发力,持续规范行政处罚实施,用足用好处罚工作规范,严格实行两级审查审核制度,定期复盘复核案卷细节,不断完善“事前预防、事中控制、事后总结”的全流程行政处罚案卷评查机制,通过采取“交叉评”+“回头看”+“再复盘”的方式,不断整改纠错,及时查漏补缺、持续巩固提升,严守行政处罚案件“质量关”。2024年,银川市生态环境局共办理行政处罚案件100件,其中,下达生态环境行政处罚决定书80件,罚款金额602.76万元;下达不予行政处罚决定书13份,轻微违法行为免罚金额92万元;适用《环境保护主管部门实施查封、扣押办法》案件1件;移送公安机关适用行政拘留案件2件;涉嫌环境污染犯罪移送公安机关4件。
下一步,银川市生态环境局将进一步强化案卷质量责任,健全案件审查、法制审核工作机制,认真开展案卷评查工作,强化案卷互评互学,促进生态环境行政处罚案卷办理质量稳步提升,不断提高全市生态环境行政执法水平,推进生态环境执法规范化建设取得成效。
(撰稿人:杨春霞)





